防沉迷3.0

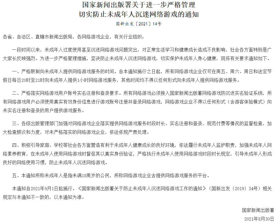
除了限制未成年人每周、每月的消费额度,还限制了只能在每周五六日和节假日的 晚上8点至9点玩游戏。开头就来一句“应广大家长强烈反应”布拉布拉,我问问你,什么政策是广大家长强烈反应能改变的?他们这是想把人民和他们的矛盾,转化为人民和人民的矛盾。现在的家长都巴不得小孩子消停一会,给他个手机当保姆,还老让扫脸。手机游戏这东西,十年前叫网络游戏,二十年前叫电视剧,三十年前叫武侠小说,是教育问题的缩影

除了限制未成年人每周、每月的消费额度,还限制了只能在每周五六日和节假日的 晚上8点至9点玩游戏。开头就来一句“应广大家长强烈反应”布拉布拉,我问问你,什么政策是广大家长强烈反应能改变的?他们这是想把人民和他们的矛盾,转化为人民和人民的矛盾。现在的家长都巴不得小孩子消停一会,给他个手机当保姆,还老让扫脸。手机游戏这东西,十年前叫网络游戏,二十年前叫电视剧,三十年前叫武侠小说,是教育问题的缩影